![]() | [ TOP][ シンセサイザ技術][ CMU-800関連][ DCB関連][ 電子楽器・電子工作等] | |
[ さるべーじ][ ばいく][ リンクなど] | [戻る] | |

| Header | Voice1 | Voice2 | Voice3 | Voice4 | Voice5 | Voice6 |
| 0xFE | xx | xx | xx | xx | xx | xx |
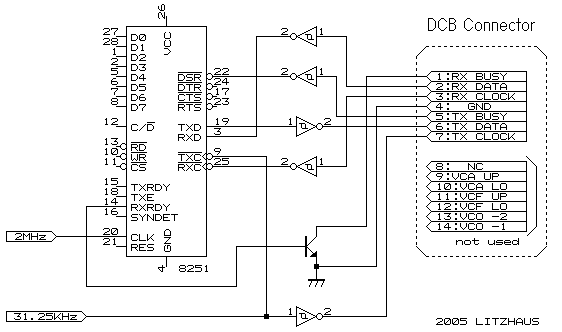
次回は、MIDI->DCBコンバータの試作機が出来る予定です。
| このサイトは特に断りのあるコンテンツを除きリンク・転載フリーです。うるさい事は言いません。 | ||
![]() |
(c)1995-2017 LITZHAUS | |